【摘要】西方金融理论植根于资本主义发展历程,主要理念与评价标准深受特定意识形态约束,金融治理与绩效评估多以投资者和股东利益为中心、以利润最大化为导向,在实现效率提升的同时,存在着对金融风险、社会公平及可持续发展的忽视。这种“利益至上”的价值取向与我国金融工作和金融发展实践坚持“以人民为中心”的价值取向,存在本质差异,既难以解释我国金融市场建设自改革开放以来取得的瞩目成果,也难以引领实现建设金融强国的宏伟目标。在市场与政府关系、银行职能和公司治理等维度,我国金融实践创新、制度创新和理论突破不断取得丰硕成果,对西方以资本收益最大化为关键的理论体系形成颠覆性挑战与突破性创新;并在普惠金融、支持实体经济等领域,贡献了破解世界性难题的中国方案。因应时代之需和现实问题导向,我国亟须进一步推进金融知识创新、实践引导和理论升华,立足自身国情和发展实际,构建以“政治性、人民性”“服务实体经济”等为关键价值理念的中国金融学自主知识体系,以更好支持金融强国建设,助力实现高质量发展目标。
【关键词】中国金融学自主知识体系 人民性 资本性 金融强国
【中图分类号】F832 【文献标识码】A
【DOI】10.16619/j.cnki.rmltxsqy.2026.05.002
【作者简介】钱美君,清华大学公共管理学院卓越访问教授,中国人民银行金融研究所研究总监,国际货币基金组织(IMF)外部专家库成员。曾任澳大利亚国立大学终身教授、校委常委,美国宾夕法尼亚大学沃顿商学院金融机构中心研究员。研究方向为比较金融制度、经济发展模式、金融机构风险和监管、国际资本流动和风险,主要著作有《另类金融研究手册》(编著)、《资产可抵押性和公司创新》(论文)、《法律、金融和中国经济增长》(论文)、《政治升迁与薪酬业绩激励关系》(论文)等。
引言
2016年5月17日,习近平总书记主持召开哲学社会科学工作座谈会并发表重要讲话,指出“要按照立足中国、借鉴国外,挖掘历史、把握当代,关怀人类、面向未来的思路,着力构建中国特色哲学社会科学”。[1]2022年4月25日,习近平总书记在中国人民大学考察时进一步强调,“加快构建中国特色哲学社会科学,归根结底是建构中国自主的知识体系”。[2]中国哲学社会科学自主知识体系涵盖学科体系、学术体系、话语体系和评价体系等,囊括诸多领域,深刻反映我国在哲学社会科学理论创新与实践探索中的智慧成果与价值追求。其中,构建中国金融学自主知识体系是关键一环,系统总结和梳理这一学科体系的架构、理论突破和实践创新,不仅有助于从我国具体实际出发进一步推动金融领域的发展完善,其思想原则和研究方法还可以延伸至其他学科体系、学术体系、话语体系和评价体系,进而推动中国哲学社会科学自主知识体系的整体完善与发展。
西方金融知识的发展背景及其局限性
自20世纪金融学在西方诞生以来,众多学者不断探索与实践,致力于完善金融学理论,构建适应时代发展的金融体系与架构,然而其演变始终受限于“资本收益最大化”这一价值观前提。从金融活动本质来看,金融通过资金融通与优化配置,实现资源高效整合、风险合理分担与收益科学分配。资金融通包括直接和间接的融资安排,其主体可以是市场、金融机构、个体或政府。资本具有逐利本性,而获得大规模资本加持的机构,在逐利竞争中具备先天优势。受资本收益最大化的价值取向影响,传统西方金融理论大多推崇资本市场和金融机构,忽视个人直接融资并批判政府的资源配置作用,[3]普遍认为充分发挥市场和金融机构的作用是实现效率最大化的有效途径。
就研究领域而言,由于西方金融知识体系对市场和大型金融机构的追捧,其主要研究局限于三大领域:资产定价、银行等金融机构和公司金融。资产定价领域的研究包括系统性和非系统性风险评估、风险回报率、二级资本市场股票债券定价、投资组合配置等问题。银行等金融机构领域的研究则包括存贷款行为、信用评估、流动性风险、中介服务、系统风险、基金投资和市场监督角色等问题。公司金融领域则主要研究上市公司的投资风险、利益分配、公司治理等问题。然而,上述大部分领域理论研究和实践始终限于资本收益最大化的框架,比如,资本资产定价模型(CAPM)、套利定价理论等均以资本回报最大化为基本目标函数,而以其他价值取向为导向的决策行为被归类为非理性的行为学金融。又如,公司治理领域的理论研究长期以委托代理理论为主要框架,聚焦所有权和管理权分离下资本家与经理人之间的代理矛盾问题;在实践层面,则注重代表中小资本所有者的董事会制度,以及强化中小资本所有者的机构投资者所具备的治理功能。
从凯恩斯主义的宏观调控理论,到哈耶克的自由主义思潮,再到弗里德曼倡导的货币主义,西方金融体系在不同经济学思潮的影响下发展演变,以应对和解决当时西方国家面临的经济问题。除在价值取向上以自由市场为假设和资本收益最大化为目标外,也深受这些国家经济发展历史背景的阶段特殊性和国情的影响。基于特定价值取向和国情特征的西方金融知识体系,虽然在一定程度上促进了金融市场效率的提升,但也导致对金融风险的忽视,以及对社会公平和可持续发展关注程度的不足。[4]
近几十年来,新制度经济学强调制度决定行为,[5]“资本收益最大化”的价值取向是资本主义制度的必然产物,其本质是追求资本的无限扩张与利润的最大化。因此,高度重视资源配置的效率性与市场机制的自发调节作用,强调在竞争激烈的市场环境中,通过优化金融资源配置,实现资本的增殖与流通。
中西方现代金融知识体系的对比——人民性和资本性
由于中西方金融实践的底层逻辑与价值取向的不同,中西方金融知识体系亦存在本质差异:西方金融知识体系以资本性为核心逻辑,聚焦资本增殖与市场逐利目标;中国金融知识体系则贯彻人民性原则、坚持以人民为中心的价值取向,锚定服务国家发展战略、实体经济需求、保障民生福祉的发展目标;强调金融资源的合理分配与普惠性,以促进社会公平正义与经济可持续发展。构建中国金融学自主知识体系,需坚持科学性、系统性、自主性的有机统一,其主旨要义既非对西方金融理论的简单照搬,亦非对本土金融实践的碎片化堆砌,而是在充分吸收借鉴现代金融知识体系中的普适性原理与科学性成果的基础上,融入我国金融发展的原则遵循与独特内涵。从科学性与系统性维度看,应秉持批判性借鉴,吸纳西方成熟金融理论框架的合理内核,不仅要掌握其理论结论,更要厘清其普适性范畴[6]和特殊性范畴。从自主性维度看,需立足中国独特的经济实践、文化传统与社会制度,在深刻把握中国特色社会主义本质特征、中国传统历史文化特征、经济社会发展阶段性特征的基础上,深挖彰显人民性的本土金融发展经验,将其提炼升华为具有原创性的理论要素,从而赋予中国金融学自主知识体系鲜明的本土适应性与解释力。
普适性层面。首先,交易成本始终是现代金融体系的关键考量,[7]涵盖信息获取成本、交易谈判成本、监管成本等诸多方面。无论是金融机构之间的资金拆借,还是融资者与投资者之间的资金交易和利益分配,抑或是金融消费者的金融服务购买,交易成本都如影随形。过高的交易成本会抑制金融活力,影响价格发现,降低资金配置和投资效率,阻碍金融创新的步伐。西方资本主义自由市场和金融机构在这些方面拥有一定优势。其次,收益最大化是经济活动的核心目的,无论金融机构、企业还是个人投资者,均以个体利益最大化为本能出发点。金融机构通过优化资产配置、创新金融产品,追求更大的利润空间;企业借助金融市场融资,扩大生产规模、提升竞争力,以获取更多市场份额与经济效益;个人投资者则希望通过合理配置金融资产,实现财富的保值增值。这些利益追求促使金融实践不断创新与变革。实现利益最大化普适性和中国具体发展实际中利益诉求特殊性的结合,是中国金融学自主知识体系需要深耕的关键问题。
特殊性层面。第二次世界大战后,全球化浪潮推动世界各国金融行业的发展呈现诸多共性特征。然而,忽视各国迥异的发展背景与资源禀赋,将同质化的发展路径照搬套用,往往会产生不同的实践结果。其中,拉美国家金融业从快速兴起转向长期停滞倒退的教训,为其他后发国家敲响警钟。以资本性为特征的西方现代金融知识体系,与我国坚持人民性原则的金融知识体系存在本质差别(见表1)。从行为目标角度看,在个人主义盛行的西方资本主义国家,资本收益最大化是金融研究中个人利益的基本设定。在我国,始终强调集体利益与个人利益的和谐统一,而个人利益的界定和维护亦根植于中华优秀传统文化,强调“重信守诺”;“先义而后利者荣,先利而后义者辱”;“欲速则不达,见小利则大事不成”。[8]中西方“金融”内涵的差异,是双方数千年迥异的历史文明演进与制度体系塑造的必然结果。西方金融发展依托商业文明与狩猎文明,具备鲜明的独立性特征,个人金融权在其社会历史演进中始终占据重要地位,步入资本主义阶段后,这一权利更超越神权、君权,成为社会发展坚守的信条。而中国金融的发展与之截然不同,农耕文明时期便孕育出共同体属性;[9]尽管货币金融等基础要素在中西方均有悠久历史,但中国金融在很长一段时期内主要依附于政府体系,即便进入近代,私人金融业也主要与政府金融并行发展。[10]

市场和政府关系层面。西方经济思潮始终禁锢于政府和市场是平行对立的二元哲学认知:自由市场主义笃信“有效市场”和“无为政府”,即使凯恩斯学派承认市场失灵的客观存在,也仅主张有条件下的政府干预。中国共产党始终坚持全心全意为人民服务的根本宗旨,以最广大人民根本利益为党和国家一切工作的出发点和落脚点。单纯依靠自由市场无法实现人民利益最大化,必然要探索有为政府与有效市场的深度融合,推动广大经营主体与人民群众利益最大化的有机统一。市场在公共利益领域存在先天局限性,这决定了以人民性为原则的中国金融体系必须以银行业、尤其是国有银行为主导。国有银行主导的金融结构,能够在经济繁荣与下行阶段灵活调控银行信贷规模、推动信贷合理增长,通过逆周期调节有效平抑经济波动,保障经济平稳发展。这一制度安排集中彰显我国金融工作的政治性和人民性:坚持党中央对金融工作的集中统一领导,既为金融改革发展锚定正确方向,也为国家金融安全筑牢坚实屏障。资本市场领域,由于我国资本市场长期以试点探索方式借鉴西方资本市场模式,针对有效市场与有为政府如何深度融合、协同发力等方面的研究仍存在短板,这也是学术界与政策制定部门亟待攻坚突破的重要领域。
公司治理层面。资本主义国家的金融治理体系以保护投资者与股东利益为重要导向,将利润水平作为评判治理成效的主要标准;与之适配的金融监管体系,也围绕维护市场秩序、防范系统性风险、保护投资者合法权益展开构建,实施方式则以市场机制与法律框架为主要依托。这种价值导向凸显对投资回报率的优先考量,却易引致金融活动过度追逐短期利益,忽视社会公平与经济长期稳定发展。中央金融工作会议强调“坚持以人民为中心的价值取向”“深刻把握金融工作的政治性、人民性”,[11]对金融活动提出了更高要求。金融发展不仅要追求经济效益,更要坚持以人民为中心的价值取向,以服务实体经济为根本宗旨,统筹金融需求和供给平衡,坚持开放与稳定并重、发展与安全兼顾。[12]由此,我国金融治理兼具鲜明的政策导向与强烈的社会责任,在金融监管框架的构建中,体现为既注重提升市场运行效率,更强调筑牢金融对国家经济安全、社会大局稳定的支撑作用。[13]尽管坚持以人民为中心的价值取向,使我国公司治理在实现全社会利益最大化层面走在现代金融发展前列,但受长期借鉴西方资本市场模式的影响,我国资本市场的定价功能与治理功能发挥仍存在一定短板,需围绕相关问题进一步开展深入研究。
中国金融的理论突破和实践创新
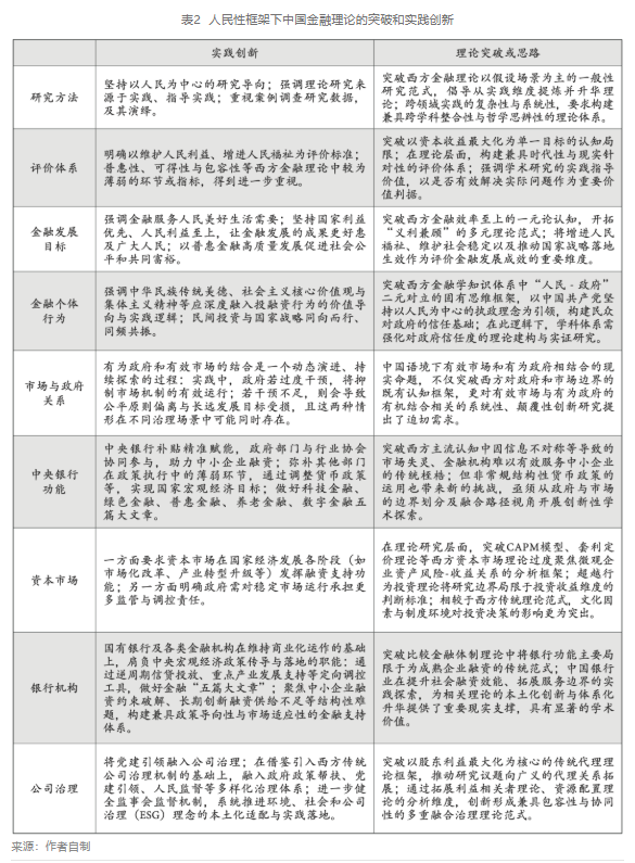
随着工业革命推动西方在经济、科技领域领先全球,“西方文明中心论”甚嚣尘上,一切不符合西方价值观的制度、思想和实践都被贴上“落后”的刻板标签。1949年后特别是改革开放以来,在党的领导下,我国银行体系重构、资本市场建立、金融对外开放、金融监管体制逐步完善,现代金融体系形成并不断发展,金融业总资产规模快速增加,金融市场快速发展并多次在外部金融危机冲击下保持稳定运行。这不仅有力地推翻了“落后说”,也进一步印证西方传统金融理论框架难以解释中国金融体系发展的成功。[14]同时,我国金融实践创新、制度创新和理论突破不断取得丰硕成果(见表2),对现代金融知识体系的认知不断完善,但当前多数理论突破与创新仍处于雏形阶段,亟待开展系统、深入的学理研究。本文谨作抛砖引玉,梳理并探索中国金融发展理论突破的重要思路与学术贡献。中国金融学自主知识体系的构建与西方以“资本收益最大化”为准则的知识体系存在明显区分,以人民为中心的价值取向体现在原则、范畴、评价体系、分析方法等多个环节中。

金融实践维度。中国金融实践与理论研究,始终坚持以人民为中心的价值取向,即金融发展为了人民、依靠人民、成果由人民共享。与西方金融理论研究对一般性规律的单一追求不同,中国金融研究强调理论研究来源于实践并指导实践,注重对金融实践中的成功案例、有益经验与调查数据开展系统性研究,通过归纳演绎提炼可复制、可推广的金融实践模式与方法体系。实践的多维性特征,决定了中国金融学自主知识体系必须将跨学科研究置于重要位置,通过融合经济学、社会学、法学等多学科的理论视角与研究方法,深入剖析金融体系运行对社会公平、共同富裕的深层影响,进而提出兼具针对性与系统性的金融实践解决方案。
目标衡量维度。人民性明确以维护人民利益作为金融工作的重要评价标尺,在实践层面具体体现为积极回应人民群众对金融服务多样性、普惠性的现实需求,持续推动金融产品与服务创新升级,始终坚守服务实体经济的价值准则、锚定促进全体人民共同富裕的发展目标。一方面,深入研究金融赋能实体经济发展的路径机制,通过金融资源的精准配置助力实体经济提质增效,创造更多就业岗位,稳步提升人民生活水平;另一方面,大力推进普惠金融高质量发展,持续扩大金融服务覆盖面,让金融发展成果更多更公平惠及全体人民。同时,坚持“问政于民、问需于民、问计于民”,制定实施契合人民需求的金融政策举措,不断健全中国特色现代金融体系,着力缩小城乡、区域、群体间的金融发展差距,为扎实推进全体人民共同富裕提供坚实金融支撑。由此,西方金融体系中相对薄弱的普惠性、可得性、包容性等指标,在中国金融工作实践中得到重视。中央金融工作会议指出,“做好科技金融、绿色金融、普惠金融、养老金融、数字金融五篇大文章”,[15]是金融工作的人民性从理论走向实践的重要载体和具体体现。国有金融机构立足自身定位,在坚持市场化商业运作的同时,坚决贯彻落实中央宏观经济政策,主动开展逆周期信贷支持、精准助力产业高质量发展,全面抓实抓好“五篇大文章”落地见效,有效破解中小企业融资难、长期创新融资供给不足等世界性金融难题,充分彰显中国特色现代金融体系的制度优势和实践效能。
市场和政府关系维度。中国金融市场中,政府与国有制度的积极参与,打破了西方理论中市场与政府非此即彼的对立认知,为全球金融体系的多元化发展提供了中国思路与中国范例。[16]“坚持以人民为中心的价值取向”“深刻把握金融工作的政治性、人民性”要求实现有效市场和有为政府相结合。二者的结合并非静态固化的模式,而是一个动态演进、持续探索的过程,在实践中,针对不同领域和问题,既可能出现政府过度干预制约市场功能有效发挥的情况,也可能存在干预不足导致公平原则受损、长远发展目标偏离的问题,两类情形甚至可能同时显现。
以人民为中心的价值取向,对政府和经营主体提出了更高要求:一方面,要求资本市场为市场化改革、产业创新升级等经济发展关键任务,提供坚实融资支撑,充分发挥市场在资源配置中的决定性作用;另一方面,要求政府切实履行市场监管与促进经济发展的责任,弥补市场失灵、维护市场秩序,真正践行“金融为民”。在中央银行履职实践中,始终坚定贯彻以人民为中心的价值取向,聚焦社会融资中信息不对称等引发的市场失灵问题精准施策,通过结构性货币政策等创新性工具,打破西方金融理论“常识”中,金融机构难以有效支持中小企业融资的桎梏。金融工作的人民性,是由中国共产党的性质、宗旨决定的。这在公司治理领域,突出体现为要求推动党的领导与公司治理深度融合;中国特色公司治理体系,在引入西方经典治理机制的基础上,形成政府治理、党建引领、人民监督等多方协同发力的格局。而监事会监督机制的完善,环境、社会和公司治理(ESG)理念与实践的落地推广,也因人民性的内在要求,具备独特的发展优势,成为中国特色现代企业制度的重要特征。同时也需正视,资本的逐利本性与践行人民性的要求之间,仍存在亟待调和的矛盾。例如,政策与市场深度融合的模式,会在一定程度上削弱经营主体市场定价的稳定性与可预测性。在有效市场和有为政府结合的路径与方式上,我国亟待开展系统性、颠覆性的创新研究,探索符合中国国情的有机结合发展道路,为中国特色金融实践提供坚实的理论支撑与方向指引。
理论研究视角和研究方法。中国金融发展实践始终以人民性为根本遵循,实现对西方传统金融理论的颠覆性突破与创新性发展。研究方法层面,中国金融研究模式突破了西方金融理论以假设场景为基础的研究范式,立足实践提炼升华理论,凸显金融实践对综合性、跨领域、哲理性理论研究的现实需求。发展目标层面,人民性内核打破了西方金融以资本收益最大化为单一目标的狭隘认知,从理论层面要求构建兼具时代性与实践性的金融发展评价体系,而是否能够有效解决经济社会发展中的实际问题,也成为中国金融学术研究的主要评判标准。由此,理论和政策创新是在“深入调研,察实情、出实招”的过程中形成和发展的,[17]为金融发展锚定了契合国家战略需求、切实服务增进人民福祉的根本方向。
以人民为中心的价值导向,突破了西方资本市场理论聚焦个体企业资产风险与收益关系的狭隘视角——如资本资产定价模型(CAPM)、套利定价理论等经典理论的研究范畴。从支持产业创新升级、赋能经济重点与薄弱领域发展、推动风险共担等维度,融入宏观经济与金融市场发展一体化的理论视角,实现了研究维度的重要拓展,也在一定程度上重构了金融与政治的内在关联。[18]投资者行为理论研究中,突破了传统行为投资理论以投资收益为单一衡量标准的判断逻辑,清晰凸显中国特色金融文化与制度环境对投资者行为的深层影响,使该领域研究更契合中国市场的实际特征。银行机构理论研究层面,拓展了比较金融体制理论中,银行仅为成熟企业提供融资的固有认知,更打破西方学界关于银行体系难以有效支撑科技创新的固有成见;中国银行业立足制度优势,围绕科技创新融资难题探索提升社会融资能力的实践路径,积累了丰富的实践经验,亟待进行系统性的理论提炼与升华。公司治理研究领域,突破了代理理论以股东利益为重点的研究框架,要求学界从更广阔的视角对代理问题展开深度研究;同时推动利益相关者理论、资源配置理论的研究边界不断拓展,为多重融合等新兴公司治理理论的创新发展开辟了方向。
构建中国金融学自主知识体系的实践路径
中国特色社会主义最本质的特征是中国共产党领导,而中国共产党是全心全意为人民服务的马克思主义政党。这意味着,党领导下的金融工作必须坚持人民性,即坚持以人民为中心的发展思想,把满足人民多层次的物质文化需要作为金融发展的出发点,把增进人民福祉、促进人的全面发展作为金融发展的落脚点。我国金融市场建设和金融工作实践,以及金融学自主知识体系构建,必须坚持以习近平新时代中国特色社会主义思想特别是习近平经济思想,以及习近平总书记关于金融工作的重要论述为指导,紧紧围绕金融工作的政治性和人民性这一根本宗旨展开。同时,必须立足自身国情和发展实际,运用马克思主义的世界观和方法论分析并解决中国的金融问题,坚持辩证唯物主义和历史唯物主义,推动马克思主义金融理论同中国具体实际相结合,同中华优秀传统文化相结合,推进原创性理论创新。
实践创新和理论突破引领学科建设。构建以习近平新时代中国特色社会主义思想为指导,立足马克思主义政治经济学基本原理、扎根中国金融实践的金融学自主知识体系,需着力推动相关理论创新。理论创新不仅是知识体系构建的重要驱动力,更是推动金融学科规范化建设、学术研究高质量发展、中国特色金融话语体系完善的关键支撑。当前,中国金融发展中形成的、区别于西方传统金融模式的大量实践创新与理论突破,从学科建设视角来看仍处于初步探索阶段,亟须学界以更严谨的学理标准、更深入的研究维度、更系统全面的梳理阐释,完成理论提炼、体系构建与学术转化。
以理论和实践创新服务国家发展战略。通过理论创新为金融实践提供科学指引,可助力金融强国建设,更好地服务国家战略需求。因此,中国金融学自主知识体系的理论创新必须兼具原创性、可转化性与实践性,切实将理论成果转化为指导金融实践的具体方案,为金融更好服务实体经济、完善金融体系、稳定金融市场、优化金融服务提供坚实理论支撑,确保金融发展始终与国家战略同频共振。金融安全是金融体系稳定运行的基石。中国金融学自主知识体系建设需高度重视人民财产安全与社会大局稳定相关领域研究,突出风险识别、评估与防控能力建设,强调金融消费者权益保护、金融监管的科学性和有效性以及金融基础设施的系统性完善。在防范化解系统性风险、市场风险、信用风险等关键领域,着力提升风险监测、预警与处置水平,增强对金融创新与市场变化的动态适应和前瞻应对能力,确保金融运行安全稳健、监管科学高效,保障金融市场持续平稳健康发展。
建设“义利兼顾”的科学评价体系。区别于西方以资本收益为主的单一评价体系,中国金融学自主知识体系摒弃以逐利为唯一目标的价值导向,开拓“义利兼顾”的理论思路,[19]突出人民性原则,构建涵盖普惠性、安全性、科学性与创新性的多重评价框架,重点考察理论创新是否契合中国式现代化实践、能否有效服务金融强国建设与维护金融安全等。“坚持以人民为中心”是这一知识体系的重要价值导向:强调金融服务的广泛覆盖、普惠可得与包容共享,重视金融消费者教育,提升社会公众对金融产品的认知水平与风险识别能力,增强金融消费者自我保护意识;突出对小微企业、农民、低收入群体等的金融支持,持续优化金融产品与服务的便捷性;降低金融服务门槛,推动金融资源更多更公平惠及全体人民,着力缩小收入差距,促进社会公平正义。此外,构建“人民至上”的自主金融发展评价体系,除坚持科学性、系统性与创新性基本原则,还应突出动态性特征。科学的评价体系需顺应金融市场发展与国家战略调整,实现指标体系与评价方法的动态优化、持续完善,不断提升评价的科学性与时效性。尤其要将人民群众对金融服务的满意度作为关键评价指标,确保金融发展始终坚持以人民为中心的根本立场。
打破西方金融理论和话语权的垄断。当前,国际金融环境日益复杂多变,全球经济格局持续演变,构建以人民利益为核心的中国金融学自主知识体系,不仅能够有效引导金融更好服务实体经济、扎实推进共同富裕,也有助于打破西方金融理论的垄断。具体而言,一方面,可推动学科交叉融合与理论创新,培养契合中国金融发展实际的高素质专业人才,为金融强国建设提供坚实智力支撑;另一方面,有助于提升我国在国际金融领域的话语权,传播中国金融实践经验与发展智慧,不断增强文化自信与理论自信。改革开放四十余年来,我国金融市场规模实现跨越式发展,但国际话语权仍相对薄弱,金融发展总体上仍面临“大而不强”的困境。党的二十届四中全会审议通过的《中共中央关于制定国民经济和社会发展第十五个五年规划的建议》提出,加快建设金融强国,并作出一系列重要部署。[20]立足中国式现代化的伟大实践,构建中国金融学自主知识体系,顺应我国金融发展理论创新与实践探索的时代要求,承载着加快建设金融强国的历史使命。其中,国际比较研究是构建中国金融学自主知识体系的重要环节。通过与西方金融体系的比较分析,科学认识其成熟理论的适用边界,深刻剖析其以资本收益为主的内在弊端,能够进一步凸显我国金融体系的独特优势,进而为全球金融治理贡献中国智慧与中国方案。
中国金融学自主知识体系的普适性评估与东西方交流互鉴。中国金融学自主知识体系的构建必须注重体系的完整性与科学性,以国际视野审视本土实践,正确认识其普适性价值与特殊性。从制度层面看,中国特色社会主义制度不同于英美模式,中国金融发展实践在探索符合自身国情的发展道路过程中,积累了独特经验,可为全球金融治理与发展提供重要参照;从理论层面看,中国金融学自主知识体系所依托的马克思主义世界观和方法论,本身具有普遍的哲学意义与方法论价值。从国际交流视角看,中国金融学自主知识体系构建强调独立自主,但绝非闭门造车。既要批判性借鉴国际先进经验,又要坚持国际视野,注重话语体系的国际可传播性与可理解性,确保中国知识和中国智慧更好地被国际社会广泛认知与接受。因此,合理借鉴国际金融领域具有普适性的通用术语、分析框架与逻辑表达,构建既具有鲜明中国特色、又符合国际学术规范的话语体系至关重要。需通过国际化表达方式与传播路径,系统阐释中国金融体系的价值内核、实践创新与理论突破,讲好中国金融故事,不断提升中国金融学自主知识体系的国际影响力与传播效能。
结语
坚持以人民为中心的价值取向,是中国特色金融发展之路的根本出发点和落脚点,与西方资本至上的价值导向存在本质区别。我国金融发展不仅追求经济效益,更以服务社会整体利益、深度支持实体经济为重要目标,坚持政策导向与社会责任相统一,注重金融体系的安全稳定与可持续发展。金融监管在兼顾市场效率的同时,更注重有力维护国家经济安全与社会稳定。[21]立足中国金融发展实践的金融理论创新,坚持以人民为中心的价值取向,从研究方法、评价体系、政府与市场关系、银行运作、资本市场运行及公司治理等多个维度,对西方以资本收益最大化为主的理论体系形成颠覆性创新与突破性发展。中西方金融体系的差异,本质上是文化、制度与价值理念的不同体现,也为全球金融多样化发展提供重要启示,推动现代金融知识体系实现里程碑式进步。
构建中国金融学自主知识体系,既是实现金融理论创新与实践突破的内在要求,也是推动金融高质量发展、提升国家金融竞争力的关键举措。不仅能为国内重大现实发展问题提供科学指引、更好适应经济社会发展新需求,也能为全球金融理论创新贡献中国智慧与中国方案,显著提升我国在国际金融领域的话语权与影响力,推动全球金融治理体系朝更加公平、包容、可持续的方向演进。构建坚持以人民为中心的中国金融学自主知识体系是一项系统工程,任重道远。在具体实践中,亟须防范理论碎片化倾向,强化知识体系的完整性与指导性;加快构建兼具中国特色与国际视野的自主话语体系,提升国际传播力与国际社会的认可度。通过科学知识体系与话语体系协同建设,中国金融学自主知识体系必将更好服务国家战略与人民需求,为世界金融发展贡献中国智慧,在全球金融治理中发挥更大作用。
(本文系2024年习近平文化思想研究中心重大课题“构建中国自主知识体系研究”的阶段性成果,项目编号:24&WZD22)
注释
[1]《(授权发布)习近平:在哲学社会科学工作座谈会上的讲话(全文)》,2016年5月18日,http://www.xinhuanet.com//politics/2016-05/18/c_1118891128_3.htm。
[2]《习近平在中国人民大学考察时强调:坚持党的领导传承红色基因扎根中国大地 走出一条建设中国特色世界一流大学新路》,2022年4月25日,https://www.gov.cn/xinwen/2022-04/25/content_5687105.htm。
[3]M. Qian, 2013, The Scheme of My Research Portfolio, Tenure Application at the National University of Singapore, https://drive.google.com/file/d/12FEhXGBNLCn9T0OqCwt2SYkuW94_Ut9c/view.
[4]参见弗雷德里克·S·米什金:《货币金融学》,北京:人民大学出版社,2021年。
[5]J. Harriss and J. Hunter, The New Institutional Economics and Third World Development, Routledge, 1995, pp. 17–26.
[6]洪永淼:《形成具有鲜明中国特色的原创性经济理论》,《人民日报》,2024年6月3日,第9版。
[7]R. H. Coase, "The Nature of the Firm," Economica, 1937, 4(16).
[8]习近平:《走好中国特色金融发展之路,建设金融强国》,《求是》,2026年第3期。
[9]参见万志英:《剑桥中国经济史:古代到19世纪》,北京:中国人民大学出版社,2018年。
[10]J. Keynes, "The Economic Principles of Confucius and His School(Book Review)," Economic Journal, 1992, 22.
[11][15]《中央金融工作会议在北京举行》,《人民日报》,2023年11月1日,第1版。
[12]昌忠泽:《中国特色现代金融体系的内涵要义与完善路径》,《国家治理》,2024年1月下。
[13][21]刘晓星、张晨曜:《中国式现代化的金融安全:理论、目标与能力建设》,《中国经济问题》,2024年第3期。
[14]A. Franklin; J. Qian and M. Qian, "Law, Finance, and Economic Growth in China," Journal of Financial Economics, 2005, 77(1).
[16]陈森、袁乐平、贾健:《中国政策性银行国家补贴依赖程度测算——兼论其商业化转型条件》,《金融研究》,2012第11期。
[17]顾海良:《习近平经济思想与中国经济学自主知识体系的建构》,《教学与研究》,2024年第9期。
[18]王擎:《把握中国式现代化内在要求,在中国特色金融发展道路上建设金融强国》,《财贸经济》,2024年第5期。
[19]A. Franklin; M. Qian and J. Xie, Implicit Benefits and Financing, Journal of Financial Intermediation, 2022, 52.
[20]《受权发布|中共中央关于制定国民经济和社会发展第十五个五年规划的建议》,2025年10月28日,http://www.news.cn/20251028/337438370029449296539148a206bdd1/c.html。
The People-Centered Principle of China's Autonomous Financial Knowledge System
—Theoretical Breakthroughs and Practical Innovations in the Financial Development
with Chinese Characteristics
Qian Meijun
Abstract: The conventional theories in Western academia are rooted in the development of capitalist system, with core principles and criteria profoundly constrained by this specific ideology. Its performance assessment and governance practices focus on shareholder interest and profit maximization, emphasizing efficiency gains but often at the costs of risk, social equity, and sustainability. Distinctly different from China's people-centered principle, this profit-oriented value system is neither capable of explaining the remarkable achievements of China's financial system nor sufficient for guiding China's strategies to build a financial powerhouse nation. The financial development with Chinese characteristics has generated rich theoretical breakthroughs and practical innovations in fields like the government-and-market relation, bank functions, corporate governance, etc., not only imposing real and fundamental challenges to the conventional Western belief but also providing China-solutions to global pressing issues like micro-finance and real-economy-centered demands. Urged by the call of times and a problem-driven approach, it is imperative for China to advance the autonomous financial knowledge system through theoretical transcendence of practical innovations that are grounded in its core principles of "political commitment", "people-centeredness" and "serving the real economy". These principles originate from China's specific institutional and development realities, and the corresponding efforts are essential for China's success in high-quality development and building a financial powerhouse nation.
Keywords: China's autonomous financial knowledge system, people-centered principle, capital-orientation, financial powerhouse nation
责 编∕包 钰 美 编∕周群英